返回首页
在线留言
成都亨赞孵化器 —
专业集群注册地址托管服务机构
设为首页
|
收藏本站
免费咨询电话:135 5028 7933
成都亨赞孵化器
成都公司地址挂靠 地址托管 集群地址 虚拟地址
网站首页
工商注册
商标注册
公司核名
财税服务
财税资讯
关于我们
网站首页
∷
互联网资质
∷
电信许可
∷
ICP许可证
立即咨询
❤ 收藏
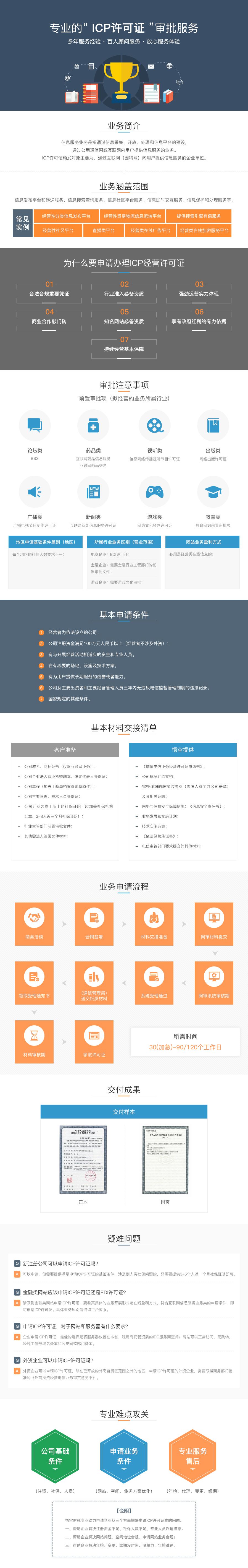
ICP许可证
上万家中小型企业的一致选择,业务全,经验深,服务好 出证快!
市场价:
¥
0.00
价格:
¥0.00
会员价格:
普通会员:
¥0.00
VIP:
¥0.00
重量:
0.00
KG
商品信息
购买记录
顾客评论
买家问答
商品描述
上万家中小型企业的一致选择,业务全,经验深,服务好 出证快!
购买记录
购买人
会员级别
数量
属性
购买时间
总计 0 条记录
顾客评论
商品满意度 :
5星
暂无评价信息
买家问答
关闭
问题类型:
留言
投诉
询问
售后
内容:
我要提问
买家问答
共
0
条记录
暂无评价信息
上一个:
EDI经营许可证
下一个:
内资公司注销
工商服务
企业设立
公司变更
公司地址
公司注销
知识产权
国内商标
**商标
商标案件
信息变更
商标相关
**
著作权
财税社保
代理记账
税务服务
人事社保
财务外包
其他服务
互联网资质
电信许可
文化行业
游戏行业
视听行业
互联网医药
行政审批
专项审批
进出口资质
建筑资质
金融审批
医疗保健
人事劳务
双软**
质量认证
餐饮卫生
精品套餐
创业套餐
商标套餐
行业套餐
其他服务
基金申报
14